专为高三考生提供有价值的资讯

当前位置:爱高三高考资讯高考新闻2014全国Ⅱ卷高考文科综合真题及答案

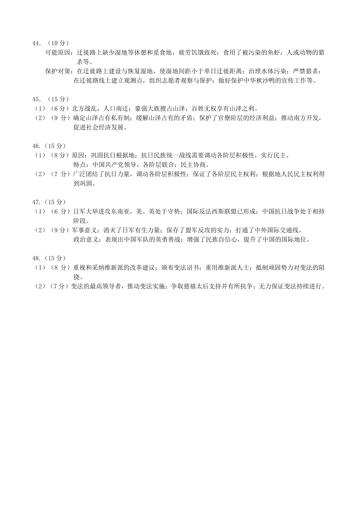
2014全国Ⅱ卷高考文科综合真题及答案

时间:2023-04-12作者:海中的鲨鱼一键复制全文保存为WORD

2014全国Ⅱ卷高考文科综合真题及答案是广大考生都在关注的,本站就为大家带来2014全国Ⅱ卷高考文科综合真题及答案试卷及答案解析详情,仅供考生参考。

2014全国Ⅱ卷高考文科综合真题及答案已公布,关注本站,本站会在2014全国Ⅱ卷高考文科综合真题及答案试题及答案公布后为大家及时更新。

一、2014全国Ⅱ卷高考文科综合真题及答案

下载2014全国Ⅱ卷高考文科综合真题及答案PDF格式或doc

2014全国Ⅱ卷高考文科综合真题及答案

将本文的Word文档下载到电脑,方便收藏和打印
推荐度:
点击下载文档文档为doc格式

小编推荐

1.哈尔滨石油学院是几本?2025年高考多少分能上及报考建议

2.2025年高考最低多少分能报新疆科技职业技术学院?附新疆科技职业技术学院历年录取分数线及位次

3.江西服装学院是几本?2025年高考多少分能上及报考建议

4.2025年高考多少分能上陕西艺术职业学院?预测各省份录取分数线(附2024年数据及报考指南)

5.2025年高考多少分能上桂林学院?预测各省份录取分数线(附2024年数据及报考指南)

6.2025年高考多少分能上湖北第二师范学院?预测各省份录取分数线(附2024年数据及报考指南)

7.山西文科496分能考哪些大学 2025考生稳上的大学名单

8.湖北高考成绩排名188000名左右报什么大学好(2025年参考)

相关文章

Copyright 2019-2029 http://www.2gaosan.com 【爱高三】皖ICP备18021724号-6

声明: 本站 所有软件和文章来自互联网 如有异议 请与本站联系 本站为非赢利性网站 不接受任何赞助和广告