专为高三考生提供有价值的资讯

当前位置:爱高三高考资讯高考新闻四川省遂宁市2023-2024学年高三上学期一诊语文答案(简)

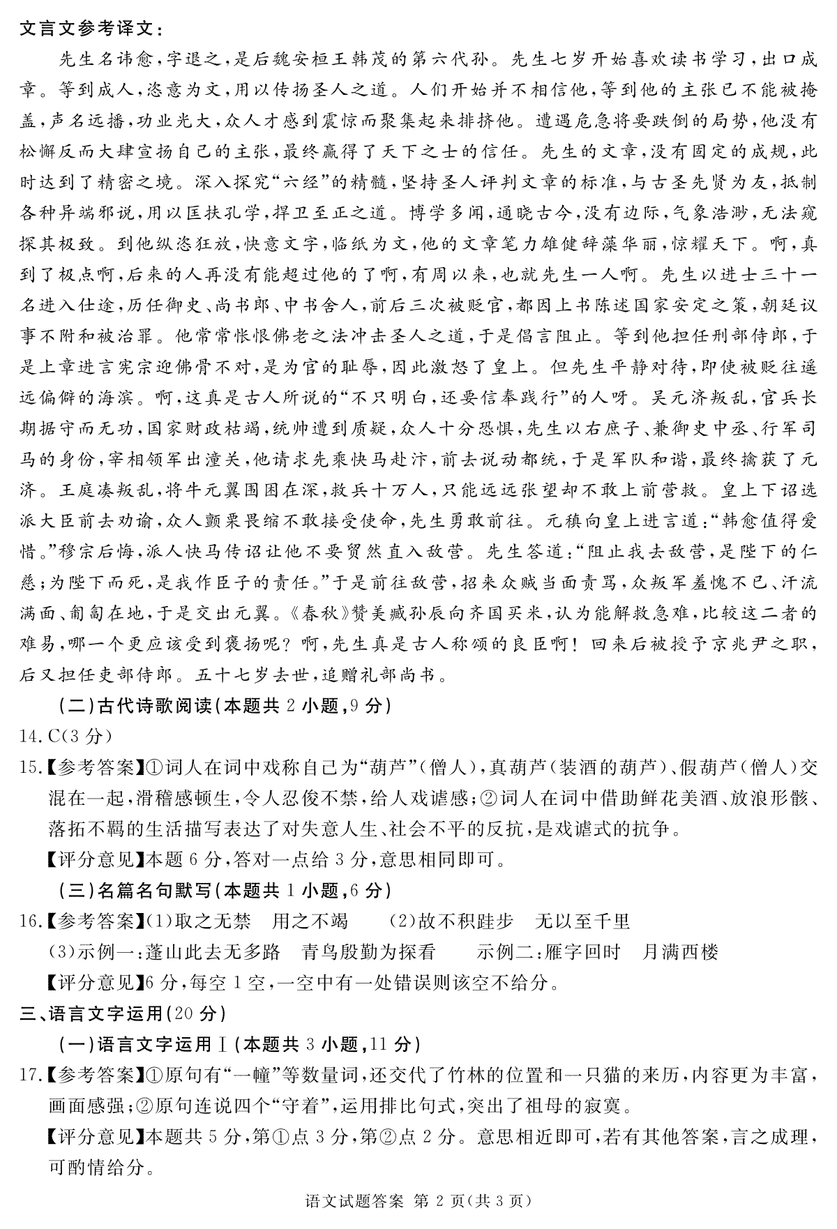
四川省遂宁市2023-2024学年高三上学期一诊语文答案(简)

时间:2024-01-08作者:几人留一键复制全文保存为WORD

四川省遂宁市2023-2024学年高三上学期一诊语文答案(简)于近期开考,本次考试对考生对知识的掌握参考价值大,为了方便大家复习掌握错题!小编在下文为大家准备了四川省遂宁市2023-2024学年高三上学期一诊语文答案(简)试卷及答案解析详情,仅供考生参考。

如果你想下载四川省遂宁市2023-2024学年高三上学期一诊语文答案(简)DOC或PDF版,请点击本文末链接!

一、四川省遂宁市2023-2024学年高三上学期一诊语文答案(简)

下载四川省遂宁市2023-2024学年高三上学期一诊语文答案(简)PDF格式或doc

四川省遂宁市2023-2024学年高三上学期一诊语文答案(简)

将本文的Word文档下载到电脑,方便收藏和打印
推荐度:
点击下载文档文档为doc格式

小编推荐

1.2025年高考多少分能上陕西艺术职业学院?预测各省份录取分数线(附2024年数据及报考指南)

2.2025年高考多少分能上沈阳音乐学院?预测各省份录取分数线(附2024年数据及报考指南)

3.2025年高考多少分能上上海民航职业技术学院?预测各省份录取分数线(附2024年数据及报考指南)

4.2025年高考多少分能上桂林学院?预测各省份录取分数线(附2024年数据及报考指南)

5.2025年高考多少分能上湖北第二师范学院?预测各省份录取分数线(附2024年数据及报考指南)

6.2025美术生文化课638分能上四川农业大学吗

7.2025年高考多少分能上滁州城市职业学院?预测各省份录取分数线(附2024年数据及报考指南)

8.2025年高考多少分能上青海卫生职业技术学院?预测各省份录取分数线(附2024年数据及报考指南)

相关文章

Copyright 2019-2029 http://www.2gaosan.com 【爱高三】皖ICP备18021724号-6

声明: 本站 所有软件和文章来自互联网 如有异议 请与本站联系 本站为非赢利性网站 不接受任何赞助和广告