专为高三考生提供有价值的资讯

当前位置:爱高三高考资讯高考新闻2014年高考四川理综化学试题和参考答案

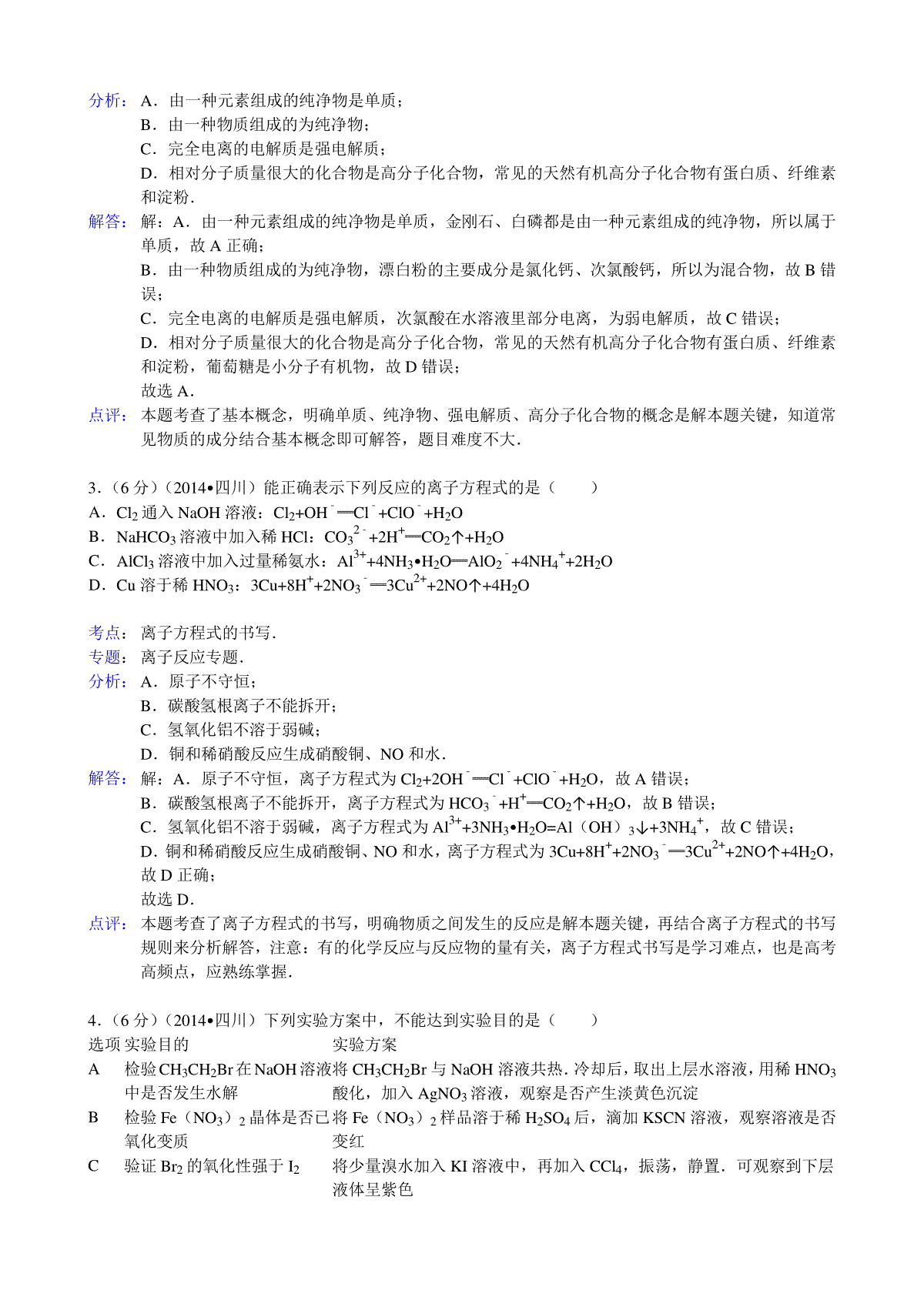
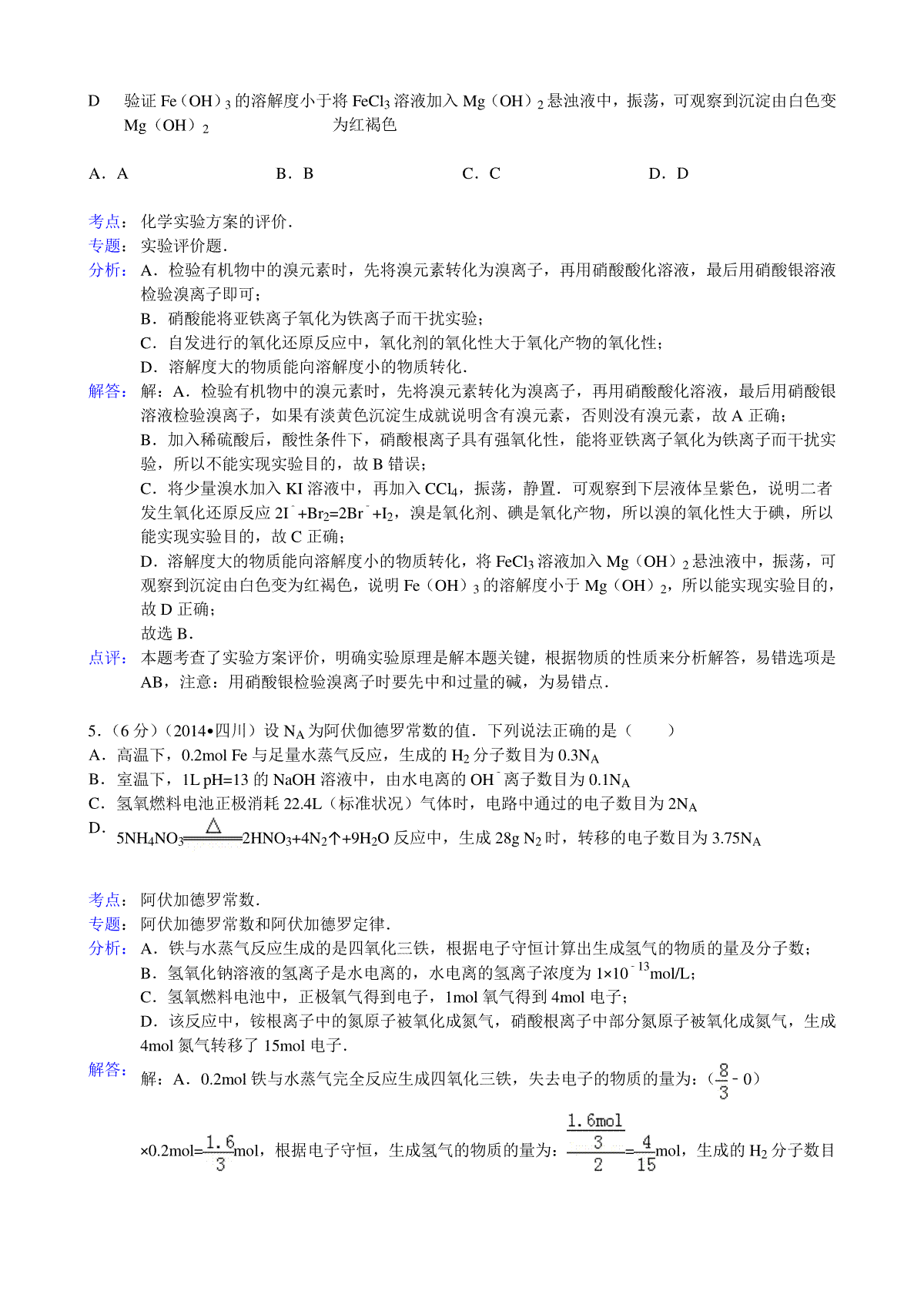
2014年高考四川理综化学试题和参考答案

时间:2023-04-12作者:李杨一键复制全文保存为WORD

2014年高考四川理综化学试题和参考答案是广大考生都在关注的,本站就为大家带来2014年高考四川理综化学试题和参考答案试卷及答案解析详情,仅供考生参考。

2014年高考四川理综化学试题和参考答案已公布,关注本站,本站会在2014年高考四川理综化学试题和参考答案试题及答案公布后为大家及时更新。

一、2014年高考四川理综化学试题和参考答案

下载2014年高考四川理综化学试题和参考答案PDF格式或doc

2014年高考四川理综化学试题和参考答案

将本文的Word文档下载到电脑,方便收藏和打印
推荐度:
点击下载文档文档为doc格式

小编推荐

1.哈尔滨石油学院是几本?2025年高考多少分能上及报考建议

2.2025年高考最低多少分能报新疆科技职业技术学院?附新疆科技职业技术学院历年录取分数线及位次

3.江西服装学院是几本?2025年高考多少分能上及报考建议

4.包头职业技术学院分省招生人数及招生专业2025年招生计划参考

5.2025年高考多少分能上陕西艺术职业学院?预测各省份录取分数线(附2024年数据及报考指南)

6.云南理工职业学院分省招生人数及招生专业2025年招生计划参考

7.2025年高考多少分能上沈阳音乐学院?预测各省份录取分数线(附2024年数据及报考指南)

8.2025年高考多少分能上上海民航职业技术学院?预测各省份录取分数线(附2024年数据及报考指南)

相关文章

Copyright 2019-2029 http://www.2gaosan.com 【爱高三】皖ICP备18021724号-6

声明: 本站 所有软件和文章来自互联网 如有异议 请与本站联系 本站为非赢利性网站 不接受任何赞助和广告